中央人民政府门户网站
陕西省人民政府网站
延安市人民政府网站
繁體
无障碍阅读
长者模式
登录
注册
退出
网站支持IPV6
首页
新闻中心
政府信息公开
政策法规
互动交流
专题专栏
网上大厅
下载专区
政务服务
首页
/
政策法规
/
医疗保险
/
正文
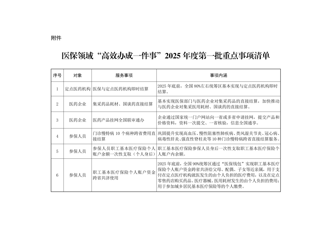
国家医疗保障局办公室关于印发《医保领域“高效办成一件事”2025年度第一批重点事项清单》的通知
索 引 号
11610600MB2990271B/2025-000148
发布时间
2025-02-14 15:48
发文字号
医保办函〔2025〕12号
成文日期
2025-02-14
发布机构
延安市医疗保障局
有 效 性
有效
来源:国家医疗保障局
发布时间:2025-02-14 15:48
打印
保存
字体:
大
中
小
分享:
扫一扫在手机查看当前页